陕西公布首批省级非遗扶贫就业工坊 共52家单位入选 - 西部网(陕西新闻网)
来源: 陕西新闻网
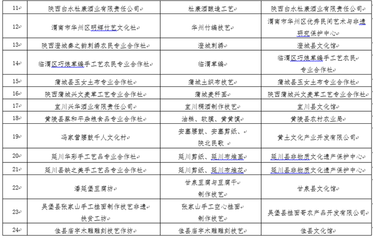
陕西新闻网讯(记者 田珂)为进一步发挥非遗助力精准扶贫的作用,巩固提升脱贫成果,省文化和旅游厅与省扶贫办于近日联合下发《关于支持设立省级非遗扶贫就业工坊的通知》(以下简称《通知》),支持在全省设立省级非遗扶贫就业工坊,并公布了首批52家省级非遗扶贫就业工坊。
《通知》指出深入推动省级非遗扶贫就业工坊建设,是陕西非物质文化遗产保护传承和非遗助力精准扶贫的重点工作之一。各地要高度重视,进一步提高政治站位、强化责任意识,切实把非遗扶贫就业工坊建设作为当前和今后一个时期的重要政治任务抓紧抓实抓出成效。不断推动非遗保护传承融入国家重大战略,融入中心工作,服务经济社会可持续发展。
《通知》明确各市(区)文化和旅游部门需明确一名分管领导主抓非遗扶贫工作,并安排专人抓好本区域内省级非遗扶贫就业工坊后续建设,扶贫部门要认真做好政策指导和协调配合。各县(市、区)要将已设立的非遗扶贫就业工坊按要求和程序纳入县级脱贫攻坚项目库管理,并给予政策支持。各省级非遗扶贫就业工坊要充分发挥文化“扶志”“扶智”作用,积极吸纳建档立卡贫困人口参与传统工艺的学习培训,激发内生动力,有效促进就业,持续增加收入,助力精准扶贫。
省文化和旅游厅和省扶贫办将适时组织“省级非遗扶贫就业工坊授牌”和非遗扶贫就业工坊产品展销活动,帮扶非遗工坊进行线上线下宣传和营销。同时,将以此次设立省级非遗扶贫就业工坊为契机,持续抓好非遗扶贫就业工坊建设,努力创新非遗工坊建设和运行模式,并依托项目管理系统建立健全绩效评估制度和评估标准,对非遗工坊实施动态监督管理。对带动贫困户就业增收效果明显的非遗扶贫就业工坊将予以表彰,对工作不力、弄虚作假的非遗扶贫就业工坊给予警示乃至摘牌。










