第27届杨凌农高会闭幕 这140项农业科技项目获“后稷奖” - 西部网(陕西新闻网)
来源: 陕西新闻网

第27届农高会闭幕,81项活动凸显脱贫主线高新特色上合元素。
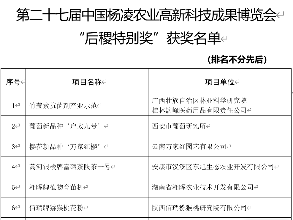
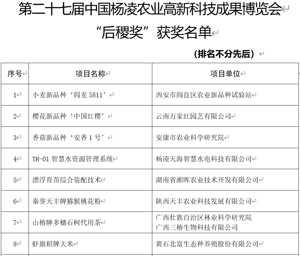
陕西新闻网讯(记者 石永波 刘望)10月26日下午,第27届中国杨凌农业高新科技成果博览会闭幕。闭幕式上宣读了35项农业科技项目获“后稷特别奖”,140项农业科技项目获“后稷奖”的决定。
本届农高会以“科技创新引领高质量发展”为主题,举办了开幕式、2020杨凌现代农业高端论等81项活动。共组织开展了第二届杨凌农高会全球推介大会、集中签约、专场签约等活动14场,项目签约投资及交易总额1102.9亿元。其中,促成项目签约405个,总金额1096.95亿元。
本届农高会在助力建设上合组织农业科技交流培训示范基地方面取得重大进展,成功举办了上合组织成员国第五次农业部长会议、上合组织现代农业发展圆桌会议等多项上合组织国家系列合作交流活动。上合组织农业技术交流培训示范基地正式揭牌。
会上共征集、发布全国11家涉农高校、2家科研院所、7家涉农企业最新农业科技成果819项、涉农专利616项,组织开展7个植物品种权交易。联合科技部农村中心、西北农林科技大学,发布了《 2020 中国旱区农业技术发展报告》、《2020中国农业产业投资报告》。从参评的375多项农业高新科技成果、先进适用技术及名优农产品中,评选出“后稷特别奖”35项、“后稷奖”140项。成功发布了首批“杨凌农科”品牌建设团体标准35项。

























